


這里先解釋一下安全二次側電壓SELV的含義,SELV是safety extra low voltage的縮寫,指的是不超過50Vrms的交流電壓和不超過120V的直流電壓,是為了防止觸電事故而由特定開關電源供電所采用的電壓。
SELV通常用于給人機接口,液晶屏,按鍵等人體可以直接觸摸到的設備供電,可以避免操作人員遭受電擊,威脅到生命安全,所以,SELV電路與一次側高壓端之間必須是加強絕緣,同時還需要注意,如果一次測高壓端與SELV電路之間的重復峰值電壓超過了750V,并且,在絕緣層厚度方向上的電壓應力超過了1KV/mm,則還必須增加局部放電測試認證。
如圖4所示三相變頻器中,左下角綠色虛線圍起來的部分就是SELV電路,輔助開關電源SPS左側的供給MCU的+24V,+5V兩路開關電源與SPS的其余的電壓輸入輸出電氣連接點之間,都必須滿足加強絕緣要求。
圖4.三相變頻器結構框圖
以三相480V變頻器為例,交流輸入線電壓為480Vrms,則其母線電壓平均值為480*1.35=648Vdc,也就是進入輔助開關電源SPS的工作電壓就是648V,這個電壓值已經非常接近750V這個閾值,同時,需要注意的是,750V閾值電壓是在整機實際運行過程中,實際測試得到的一次側高壓端與SELV電路之間的重復峰值電壓,用高壓差分探頭分別勾取兩邊的監測點,若此電壓超過750V,同時,在絕緣層厚度方向上的電壓應力超過了1KV/mm,則局部放電測試認證必做。
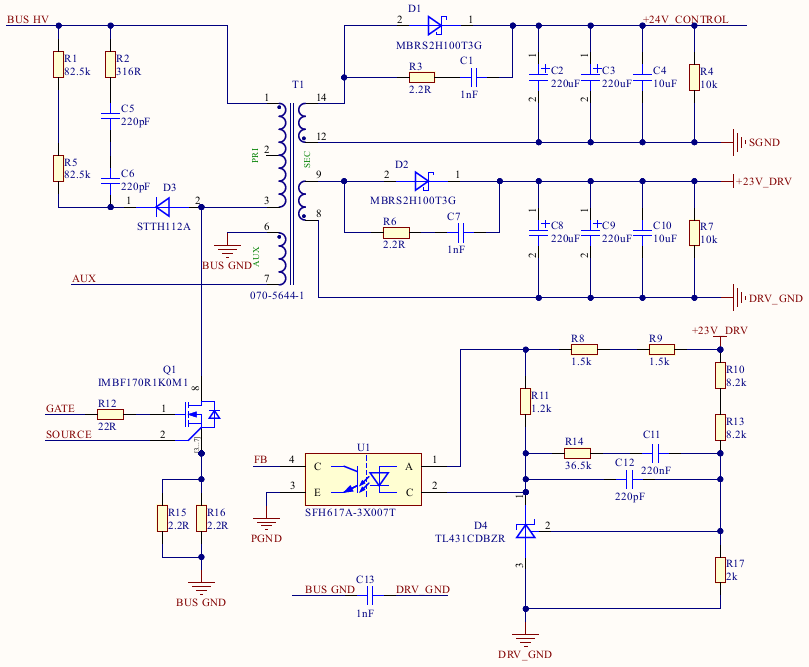
假設輔助開關電源SPS采用了經典的單管反激變換器,如圖5所示,SPS從變頻器的BUS電容上取電,這里為了簡化電路,變壓器T1的輸出只設計了兩路輸出電壓,分別給IGBT的驅動器和MCU側供電,從前面的定義可以看出,給MCU供電的+24V_CONTROL就是SELV電路,需要與其他電路之間做加強絕緣處理,也就是變壓器T1的pin12-pin14所在的繞組與其余繞組之間必須滿足加強絕緣要求,同時,在PCB板上,+24V_CONTROL所在電路與其他電路之間的爬電距離也必須滿足加強絕緣要求。
圖5.單管反激變換器簡圖
回到本文的重點,接下來測試一次側高壓端與SELV電路之間的重復峰值電壓是否超過750V閾值電壓。有經驗的同學都知道,在開關電源中,重點是要找到變換器中的“動點”,也就是電壓的變化率dv/dt最大的節點,在圖5中,一次側高壓端的監測點就可以選為Q1的Drain極,也就是變壓器T1的pin 3,安全二次側SELV的監測點既可以選擇變壓器T1的pin 12,也可以選擇變壓器T1的pin 14,最后以正常帶載工況下一次側、二次側之間檢測到最大電壓為作為設定局部放電電壓UPD的基準。
圖6.重復峰值電壓監測示意圖
圖7是一張實測的一次側高壓端與SELV電路之間的重復峰值電壓波形圖(CH1黃色),可以看到,此電壓已經超過了750V的閾值,同時,變壓器結構中繞組與繞組之間的麥拉絕緣膠帶通常為2層,每層的厚度都小于0.1mm,所以,需要增加局部放電測試認證是板上釘釘了。
圖7.重復峰值電壓實測波形圖
說到這里,估計有的同學就會問了,為什么以前沒有做過局部放電這項測試呢?原因主要有兩點:
|
1 |
以前確實沒有對應的安規標準要求強制通過局部放電測試,變頻器中增加這項測試也是約四年前的事; |
|
2 |
開關電源整機降成本帶來的附贈產物,如圖8所示,以前傳統的給SELV電路供電是采用兩級變換器的方式,先通過一級DC-DC變換器將BUS母線降低為48V或者更低,再通過一級隔離DC-DC變換器給SELV電路供電,因為第二級隔離DC-DC變換器之間的壓差不可能超過750V閾值,所以,局部放電測試就無需再做,只需要滿足對應的加強絕緣要求即可。 |
但是,現在的開關電源整機由于降成本的壓力,與圖5所示一樣,將傳統的兩級變換器改為一級DC-DC變換器,同時給SELV電路和其他的比如驅動電路等供電,趕上新的安規標準的執行,那局部放電測試就和其他安規項目一樣,成為必修課了。
圖8.傳統SELV兩級變換器供電方式


